



LS 22 PRODUCTION BREWERY (BEER PRODUCTION) v1.0.1
FIXED: water filling
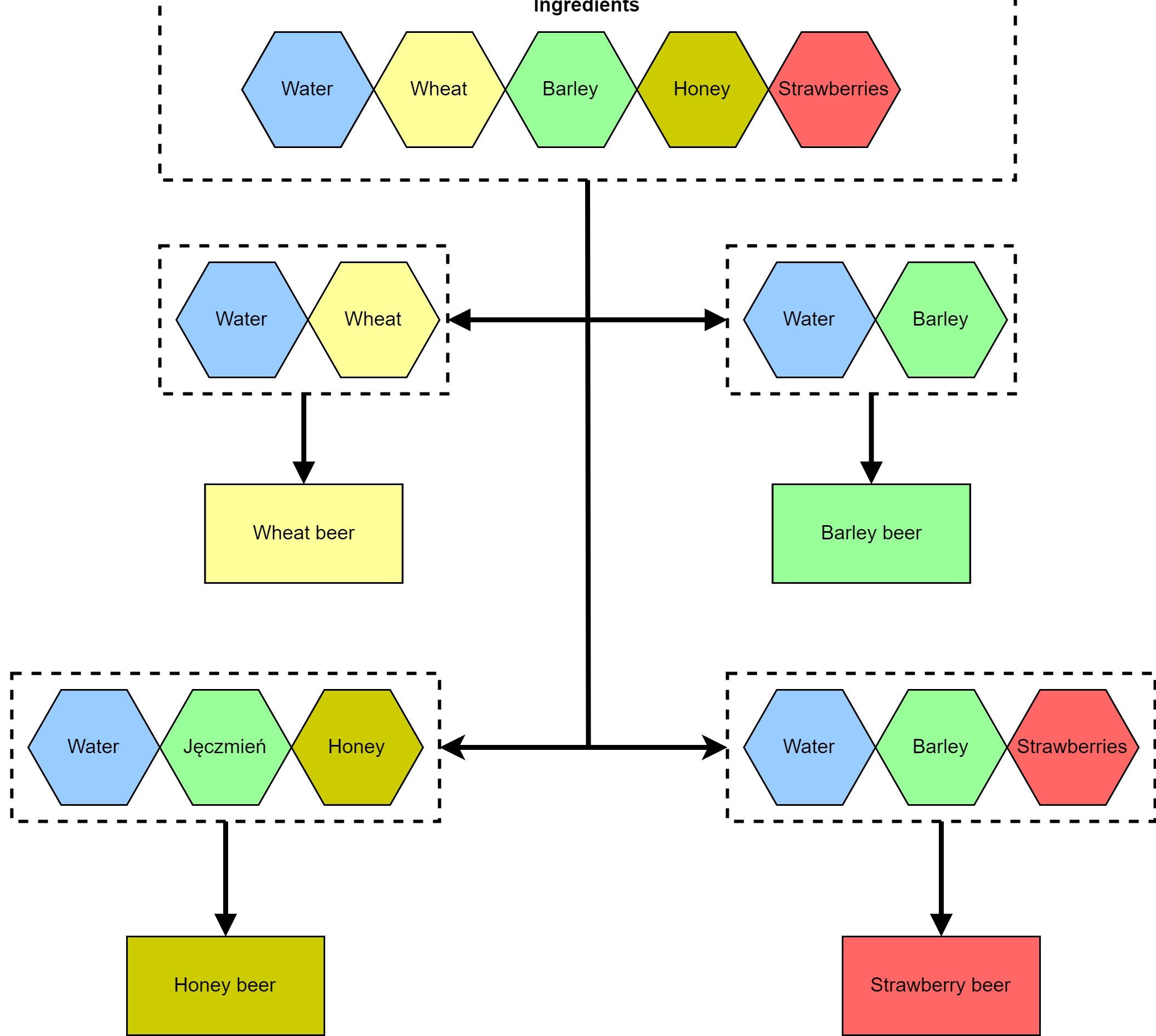
The mod adds the ability to produce beer (wheat beer, barley beer, honey beer, strawberry beer) , includes a shop that buys beer.
Recipes:
Wheat beer = water + wheat
Barley beer = water + barley
Strawberry beer = water + barley + strawberries
Honey beer = water + barley + honey
Building costs:
Beer production: EUR 80,000
Shop (beer pub): EUR 20,000
Changelog
version 1.0.1
bugfix: water filling -> added special point for water filling
bugfix: removed invisible collisions
Comments welcome, suggestions, tips.
I am still developing and testing the mod (including balance).
Beta version



