




LS 22 PRODUCTION BREWERY (BEER PRODUCTION) v1.0.2.0
The mod adds the ability to produce beer (wheat beer, barley beer, honey beer, strawberry beer) , includes a shop that buys beer.
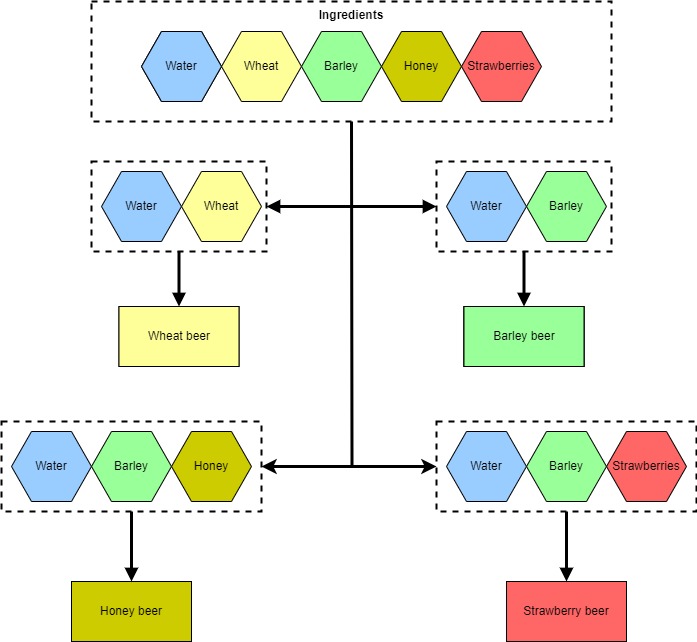
Recipes:
Wheat beer = water + wheat
Barley beer = water + barley
Strawberry beer = water + barley + strawberries
Honey beer = water + barley + honey
Building costs:
Beer production: EUR 80,000
Shop (beer pub): EUR 20,000
version 1.0.2
change: changed beer shop (branded shop)
change: more slots for pallets (now up to 8 pallets can be spawned)
add: beer can be sold by train
bugfix: warnings about trigger marker
version 1.0.1
bugfix: water filling -> added special point for water filling
bugfix: removed invisible collisions
Comments welcome, suggestions, tips.
I am still developing and testing the mod (including balance).



